コラム

2025.03.04コラム
【お知らせ】入国前の結核スクリーニング検査(続報)

【お知らせ】入国前の結核スクリーニング検査(続報)の投稿画像01

今年の1月初めに投稿した「入国前の結核スクリーニング検査」の続報です。

厚労省のホームページに、入国前結核スクリーニングのページが公開されました。
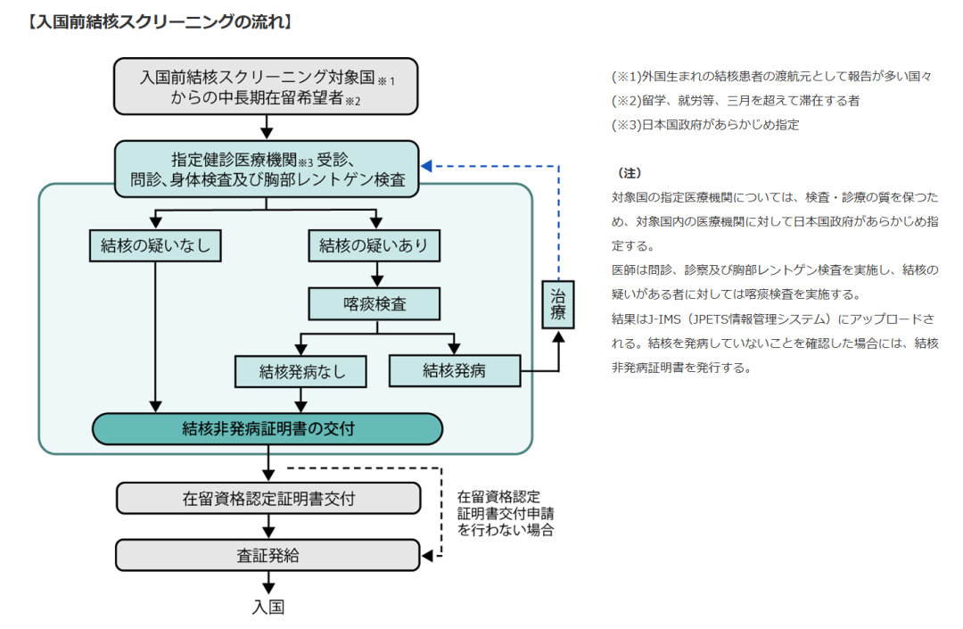
入国前結核スクリーニングとは「スクリーニング対象国から、日本に入国・中長期間在留しようとする者に対して、入国前に指定健診医療機関において胸部レントゲン検査等を受け、結核を発病していないことを証明する資料の提出を求める制度」のことです。

基本的には1月の記事の内容とほぼ同じ(インドネシア、ミャンマー、中国の日程が未だに調整中なことも)ですが、フィリピン、ネパールの指定検診医療機関とスクリーニング受付開始日が公表されました。
2国と比べ適用時期が遅いものの、「結核非発病証明書」の提出義務付け開始の日程が決まっている中で、ベトナムだけまだ公表されていないですね…。
技能実習生の国籍別で言うと全体の47.9%、2位のインドネシアにダブルスコア以上の差をつけて圧倒的に多いのですが。

また、補足として「入国前に結核検査を目的とした胸部レントゲンを含む健康診断が課されている制度(注)の下で入国・在留しようとする方については、当面の間 本スクリーニングの対象外とします」と追加されました。
対象の在留資格として、当該国とのEPAに基づく看護師・介護福祉士、特定技能外国人が挙げられています。
当面の間、とありますが、手続きが一つ少ないのは大きいですね。
ただし技能実習に関してはばっちり必要みたいです。
さらに別の補足では「スクリーニングにかかる費用は申請者ご自身でご負担ください」との文言が。
金額が不明ですが、(入国前の費用負担がとか言っている中で)単純に入国希望者の負担が増える形となりました。
義務ではない以上強くは言えませんが、就業希望者の集まりにくい職種によっては企業側が費用負担をすることで少しでもインセンティブを付け、他社と差をつけて面接希望者を増やすチャンスになるかもしれません。

・フィリピン
入国前結核スクリーニング受付開始:2025年3月24日
「結核非発病証明書」提出義務付け開始:2025年6月23日
指定検診医療機関:マニラ3ヶ所、バギオ1ヶ所、ダバオ1ヶ所、セブ1ヶ所

・ネパール
入国前結核スクリーニング受付開始:2025年3月24日
「結核非発病証明書」提出義務付け開始:2025年6月23日
指定検診医療機関:カトマンズ7ヶ所、ポカラ1ヶ所、ダマック1ヶ所

・ベトナム
入国前結核スクリーニング受付開始:2025年5月26日
「結核非発病証明書」提出義務付け開始:2025年9月1日
指定検診医療機関:準備が整い次第公表

【お知らせ】入国前の結核スクリーニング検査(続報)の投稿画像02

入国前結核スクリーニング
https://jpets.mhlw.go.jp/?fbclid=IwY2xjawIyPqpleHRuA2FlbQIxMAABHZFpEis5jo6OmHaVmgjRE0j-...