コラム

2025.04.28コラム
【お知らせ】入国前の結核スクリーニング検査(続報2)

【お知らせ】入国前の結核スクリーニング検査(続報2)の投稿画像01

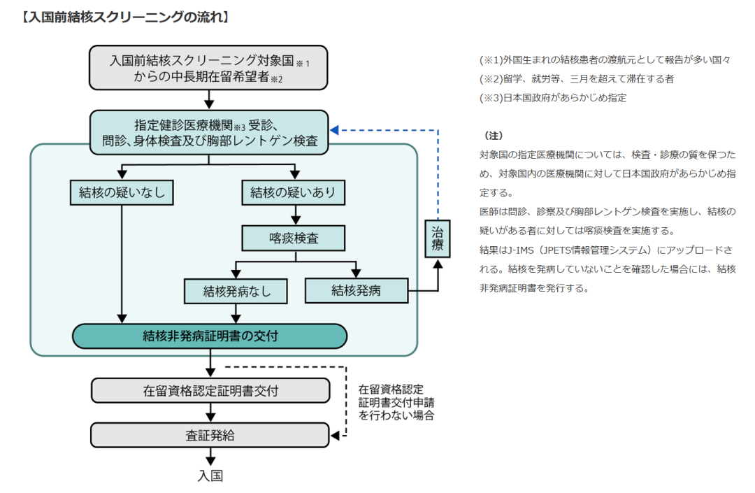
入国前結核スクリーニング検査の各国指定検診医療機関の情報です。
適用時期が決まっていながら指定検診医療機関が発表されていなかったベトナムですが、厚労省のHP上で発表されました。

ハノイで4ヶ所、ダナンで2ヶ所、ホーチミンで6ヶ所が指定されております。
ベトナムは今年の5月26日(月)から指定健診医療機関での入国前結核スクリーニング受付が開始、
9月1日(月)から在留資格認定証明書交付申請時又は査証申請時における「結核非発病証明書」の提出義務付けが開始されます。

影響のある方も多いと思います。
ご注意ください。

【お知らせ】入国前の結核スクリーニング検査(続報2)の投稿画像02

入国前結核スクリーニング
https://jpets.mhlw.go.jp/jp/
前回記事
https://ncet.asia/topics/column/20250304-557/