コラム

2025.06.30コラム
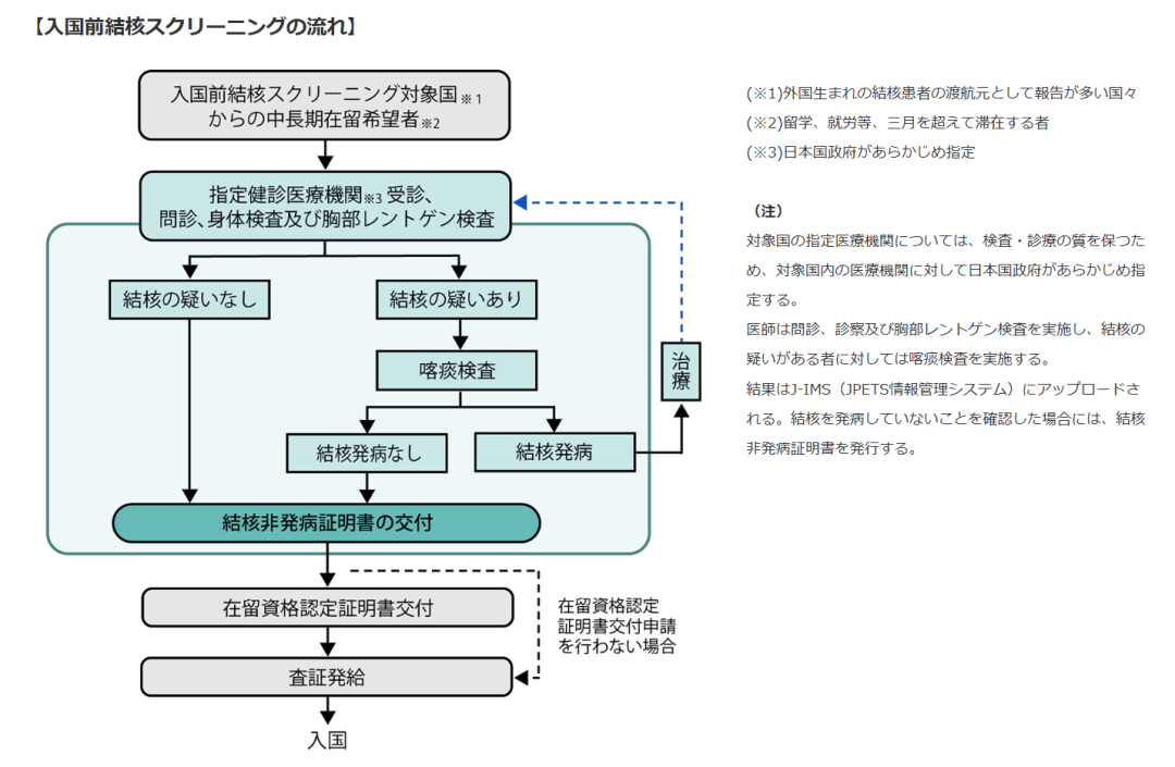
【お知らせ】入国前の結核スクリーニング検査

【お知らせ】入国前の結核スクリーニング検査の投稿画像01

入国前結核スクリーニング検査の各国指定検診医療機関の情報です。

6月23日より、フィリピン・ネパールにおいて、在留資格認定証明書またはビザ申請時に、結核非発病証明書の提出義務付けが開始されました。
フィリピンの指定検診医療機関はマニラ3ヶ所、バギオ1ヶ所、ダバオ1ヶ所、セブ1ヶ所、
ネパールの指定検診医療機関はカトマンズ7ヶ所、ポカラ1ヶ所、ダマック1ヶ所となっております。

また、ベトナムでも同様の措置が9月1日より実施されます。
ベトナムでの入国前結核スクリーニング受付は5月26日より開始されております。
入国の手続きが遅れないよう、早めの手続きをお忘れなくお気を付けください。

【お知らせ】入国前の結核スクリーニング検査の投稿画像02

入国前結核スクリーニング
https://jpets.mhlw.go.jp/jp/
前回記事
https://ncet.asia/topics/column/20250428-599/