コラム

2025.09.02コラム
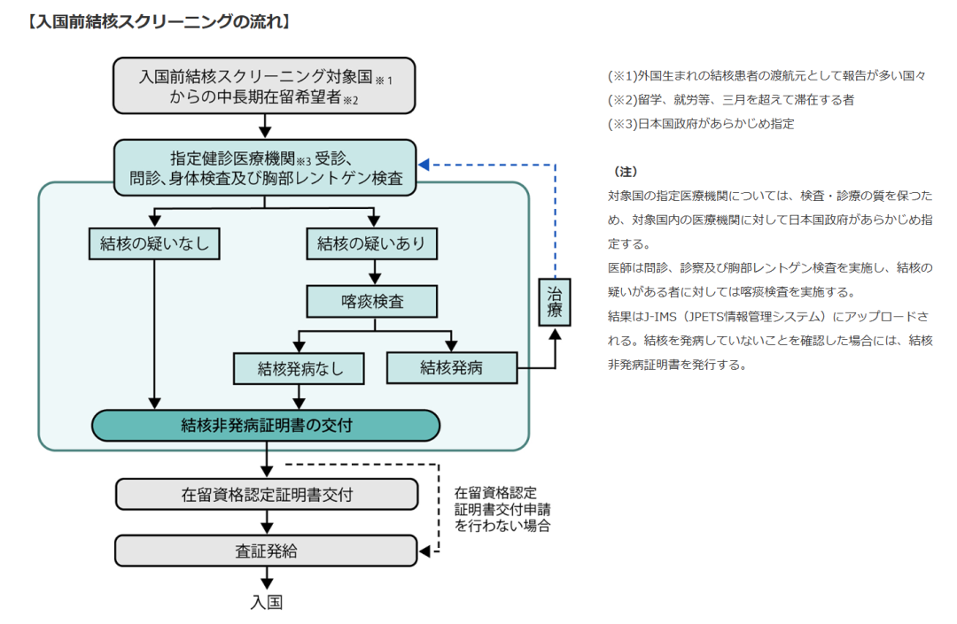
【お知らせ】入国前の結核スクリーニング検査⑤

【お知らせ】入国前の結核スクリーニング検査⑤の投稿画像01

入国前結核スクリーニング検査の各国指定検診医療機関の情報です。

9月1日より、フィリピン・ネパールに引き続き、ベトナムでも在留資格認定証明書交付申請時又は査証申請時における「結核非発病証明書」の提出義務付けが開始されました。

ベトナムでの指定検診医療機関は、ハノイに4ヶ所、ダナンに2ヶ所、ホーチミンでに6ヶ所あります。

入国の手続きが遅れないよう、早めの手続きをお忘れなくお気を付けください。

入国前結核スクリーニング
https://jpets.mhlw.go.jp/jp/
前回記事
https://ncet.asia/topics/column/20250630-628/

【お知らせ】入国前の結核スクリーニング検査⑤の投稿画像02